Creo Parametric 4.0 绘制机座

Creo Parametric 4.0 绘制机座

1、新建文件。


2、选择公制mm。


3、选择建模草绘面。


4、选择模型菜单,点击拉伸。


5、创建中心线方便对称图绘制。


6、绘制矩形。


7、夸张式草绘矩形不需要考虑尺寸(绘制后ESC键双击尺寸修改为实际尺寸)。


8、完成尺寸修改点击确认。


9、修改为拉伸高度。


10、点击拉伸,点击草绘面。


11、草绘圆形。


12、输入拉伸高度。


13、选择草绘面。


14、对称加强筋增加中心线方便草绘。


15、设置草绘对称。


16、标注好尺寸。


17、拉伸。


18、宽度修改为24并设置为对称。


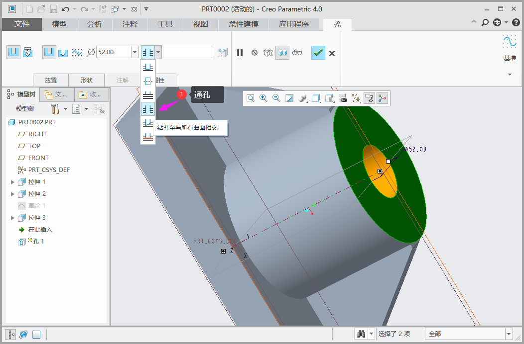
19、绘制孔,孔选择放置在中心轴上。


20、按住Ctrl键选择面。


21、选择为通孔。


22、草绘方孔。


23、拉伸方孔深度100mm。


24、在平面-40mm位置创建基准平面。


25、创建中心轴。


26、选中中心轴增加孔。


27、确认孔直径准确确认。


28、先草绘一个圆孔。


29、使用镜像工具复制另外3个圆。


30、复制圆。


31、点击尺寸图标,点击二个圆心,点击鼠标中键完成标注尺寸。


32、编辑尺寸。


33、拉伸。


34、靠近点亮其中一个角线点击鼠标右键可以选择相同拉伸的4个角,然后点击鼠标左键选中4个角。


35、点击倒圆角图标。


36、输入R角半径尺寸确认。


37、选择草绘面。


38、增加参考面。


39、增加上下面为参考面。


40、草绘矩形并修改尺寸。


41、矩形对称中心线。


42、拉伸12mm。


43、绘制完成。

发表评论